当前位置:首页 > 体育 > 电竞

IG不敌T1网友整理各个超话舆论:blg今天过后世界清净最多一天

时间:2025-10-15 11:35:00 来源:大精灵

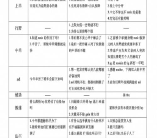
体育资讯10月15日报道宣称 在S15入围赛IG不敌T1后,豆瓣网友整理了各个战队超话的舆论环境以及IG超话的分锅环节;

blg:-魔幻的今天过后世界清净了-最多一天

tes:明天加油注意纪律性/记得用上wb状态/骂臭

上一篇: Lwx线下观赛返图:收工下班谢谢大家今天来玩LPL加油

下一篇: Ning赛后复盘:IG就Meiko不会急有时候真需要局内复盘找问题!

热门专题

更多

相关信息

相关集锦

热门TAG

足球 篮球 NBA 英超 西甲 意甲 中国足球 中超 CBA 中国篮球 湖人 皇家马德里 德甲 曼联 转会 巴塞罗那 利物浦 勇士 五洲 曼城 阿森纳 法甲 切尔西 拜仁慕尼黑 詹姆斯 欧冠 国际米兰 AC米兰 火箭 转载 快船 雷霆 尤文图斯 巴黎圣日耳曼 掘金 独行侠 西部 中国男足 花絮 太阳 库里 国家队 凯尔特人 马德里竞技 热刺 森林狼 东契奇 马刺 雄鹿 东部 欧文眼部受伤 无插件体育直播高清 公牛vs雄鹿 阿尔斯通视频 sbs直播 约什 阿朗佐莫宁 免费高清直播在线观看 湖人最新交易信息 羽毛球直播免费观看 黑8体育nba直播 女足世界杯直播在线观看 nba全明星赛免费直播 f1直播五星体育直播 火箭对湖人直播 掘金总冠军 nba快船队最新消息 13nba总决赛第七场 姚明回应韩国男篮 球探体育app官网下载 nba录像回放像免费观看 欧冠高清直播 cba今晚直播cctv5 中央5套直播在线直播观看 中国足球对沙特直播

Copyright © 2021-2024 24直播网. All Rights Reserved. 陇ICP备19000396号-1